[返回学院首页]
学工处 | 团委
首页
学生动态
学工要闻
学生活动
学生政务
通知公告
下载中心
学生管理
机构职能
规章制度
学生发展
思政教育
创新创业
育人成果
学生风采
学生服务
资助管理
学生医保
征兵工作
学生就业
政策宣传
企业招聘
档案查询
就业典型
通知公告
下载中心
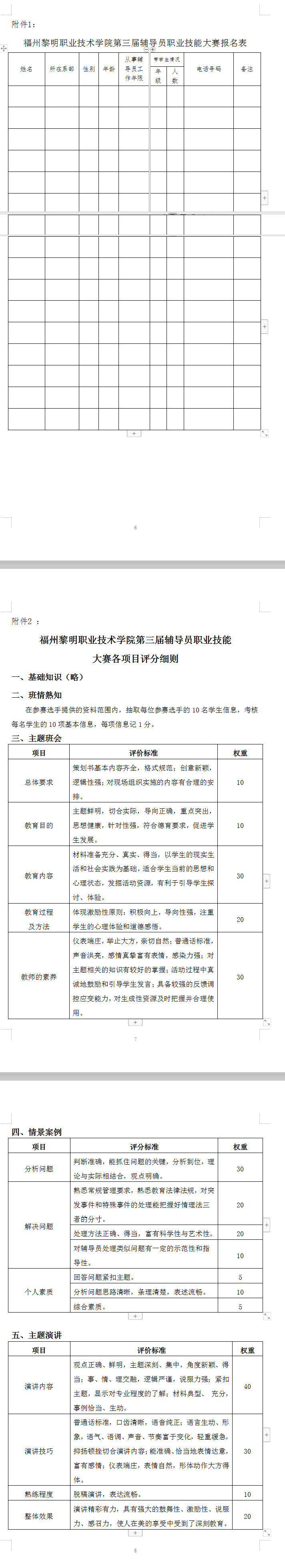
榕黎院学〔2021〕47号——关于举办第三届辅导员职业技能大赛活动的通知
发布时间:2021-11-04
点击数:1755
信息来源:院团委