[返回学院首页]
建筑工程系
首页
系部介绍
系部概况
专业设置
系部风采
系部动态
系部新闻
通知公告
教学管理
规章制度
实践教学
党建团学
校企合作
社会服务及培训
招聘就业
系部新闻
通知公告
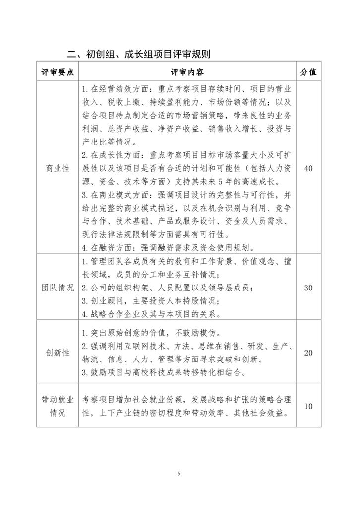
榕黎院创〔2019〕2号——关于做好第四届“互联网+”大学生创新创业大赛校级现场决赛的通知
发布时间:2019-06-04
点击数:4250