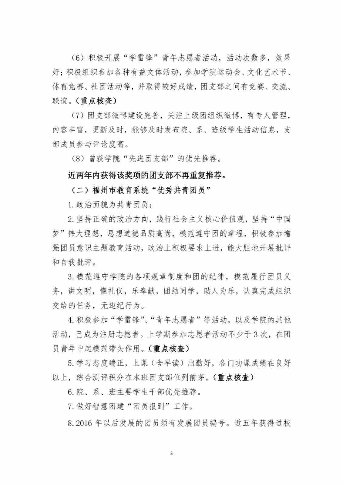
[返回学院首页]
建筑工程系
首页
系部介绍
系部概况
专业设置
系部风采
系部动态
系部新闻
通知公告
教学管理
规章制度
实践教学
党建团学
校企合作
社会服务及培训
招聘就业
系部新闻
通知公告
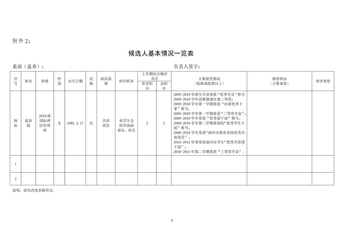
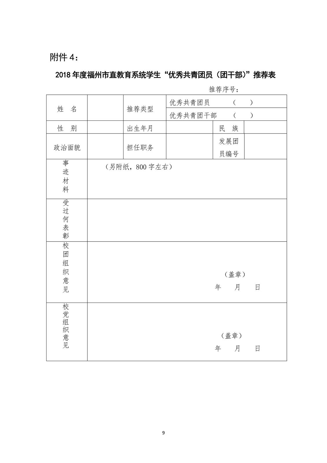
榕黎院团〔2019〕20号 关于做好2018年度福州市教育系统“红旗团(总)支部”、“优秀共青团员”、“优秀共青团干部”推荐工作的通知
发布时间:2019-05-10
点击数:2266