[返回学院首页]
建筑工程系
首页
系部介绍
系部概况
专业设置
系部风采
系部动态
系部新闻
通知公告
教学管理
规章制度
实践教学
党建团学
校企合作
社会服务及培训
招聘就业
规章制度
实践教学
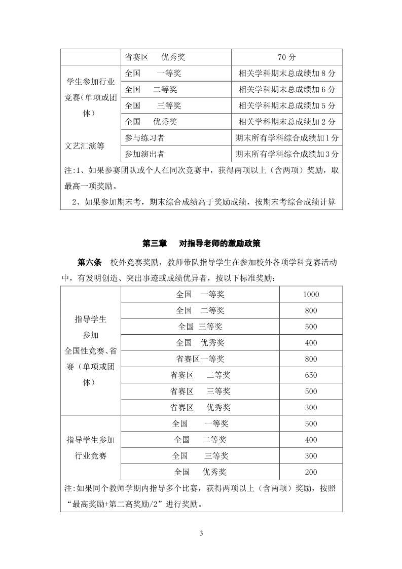
【2018】20号关于印发《激励师生参加校外竞赛的奖励办法》的通知
发布时间:2019-05-14
点击数:2794
信息来源:工程系