[返回学院首页]
艺术与建筑系
首页
党建团学
党建工作
团学工作
系部概况
系部简介
师资力量
实训基地
系部新闻
通知公告
专业介绍
建筑室内设计
广告艺术设计
数字媒体艺术设计
工程造价
建筑工程技术
园林技术(景观工程方向)
教学管理
教学建设
实训实习
技能竞赛
校企合作
师生风采
政策资讯
教学建设
实训实习
技能竞赛
校企合作
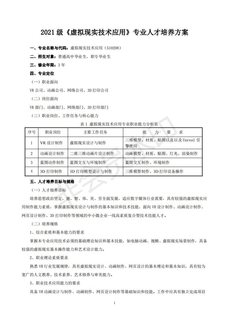
2021级虚拟现实技术应用专业人才培养方案
发布时间:2026-03-11
点击数:1897