[返回学院首页]
教务处
首页
教务要闻
教务新闻
教务通知
资料下载
实践教学
职业技能竞赛
毕业实习/毕业设计论文
实践教学
教育教学
教学质量
质量监控
教学成果
职业技能鉴定
人才培养方案
课程思政教学研究示范中心
教务新闻
教务通知
资料下载
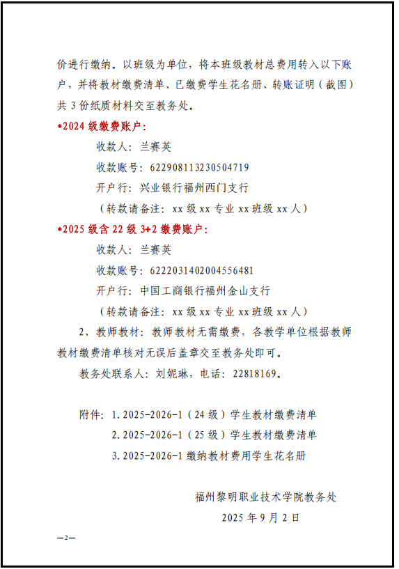
关于做好2025-2026学年第1学期教材缴费工作的通知
发布时间:2025-09-02
点击数:2447